

David Yuan

+86 18659217588

18659217588

Envíanos un correo electrónico:David@batterymaking.com
WhatsApp:+86 18659217588
marca:
TMAXNúmero de artículo:
TMAX-Auto-CY-01Forma de pago:
L/C,T/T,Western Union, PaypalCertificado:
CE , IOS , ROHS SGS , ULPlazo de entrega:
5 días
Línea de producción automática de celdas cilíndricas 18560, 21700, 32650, 26650, etc./Planta de producción de baterías cilíndricas de litio
Introducción:
Tmax es un proveedor integral de soluciones para baterías de iones de litio . Podemos brindar todo el proceso de preparación de electrodos, ensamblaje de celdas y acabado final de celdas.
Diagrama de proceso de batería cilíndrica:

Dibujo de celda cilíndrica Información necesaria para diseñar la fórmula de la batería.
1. Información general sobre la tecnología de células diana
Dimensión | Unidad | Diseño de celdas |
Química |
|
|
Capacidad | Ah |
|
Voltaje nominal | V |
|
Formato de celda |
|
|
Peso celular | gramo |
|
Capacidad objetivo por año (neta) | Gwh |
|
Objetivo OEE | % |
|
Turno por día | # |
|
Horas por turno | h |
|
Días laborables al año | d |
2.Más información sobre tecnologías celulares
Alojamiento
Rollo de gelatina
Especificaciones del electrodo
Electrólito
Lodo de ánodo
suspensión de cátodo
Protocolo de formación y envejecimiento
Fin de vida útil
Calificación final
3. Dibujos de células
Lista de maquinaria:
S NÚMERO | Taller | Nombre del equipo |
1 | Cátodo | Horno |
2 | Mezclador de vacío planetario | |
3 | Barril de volteo con sistema de elevación | |
4 | viscosímetro | |
5 | Máquina de recubrimiento | |
6 | Medidor de espesor | |
7 | Máquina de prensado continuo | |
8 | Máquina cortadora automática | |
9 | Horno de hornear | |
10 | Ánodo | Máquina de agua desionizada |
11 | Mezclador de vacío planetario | |
12 | Barril de volteo con sistema de elevación | |
13 | viscosímetro | |
14 | Máquina de recubrimiento | |
15 | Medidor de espesor | |
16 | Máquina de prensado continuo | |
17 | Máquina cortadora automática | |
18 | Horno de hornear | |
19 | Armar | Máquina bobinadora automática |
20 | Máquina de prueba corta | |
21 | Máquina de soldadura de carcasa inferior | |
22 | Máquina ranuradora automática | |
23 | Horno de hornear | |
24 | Llenado y sellado | Máquina llenadora de cajas de guantes (bomba Hibar) Máquina de llenado al vacío |
25 | Soldador láser | |
26 | Máquina de sellado lineal | |
27 | Máquina de limpieza de baterías | |
28 | Máquina de contracción de PVC | |
29 | Máquina estuchadora | |
30 | Calificación | Máquina de formación |
31 | Computadora | |
32 | Almacenamiento a alta temperatura | |
33 | Almacenamiento a temperatura normal | |
34 | Impresora de inyección de tinta celular | |
35 | OCV1 | |
36 | OCV2 | |
37 | OCV3 ( Máquina clasificadora ) | |
38 | Máquina clasificadora | |
39 | Máquina clasificadora | |
40 | Otro | Sistema de recuperación NMP |
41 | Sistema de deshumidificación de plantas | |
42 | Agua purificada | |
43 | Otros necesarios | Bomba de vacío + Máquina de aire comprimido + Máquina de secado por enfriamiento |
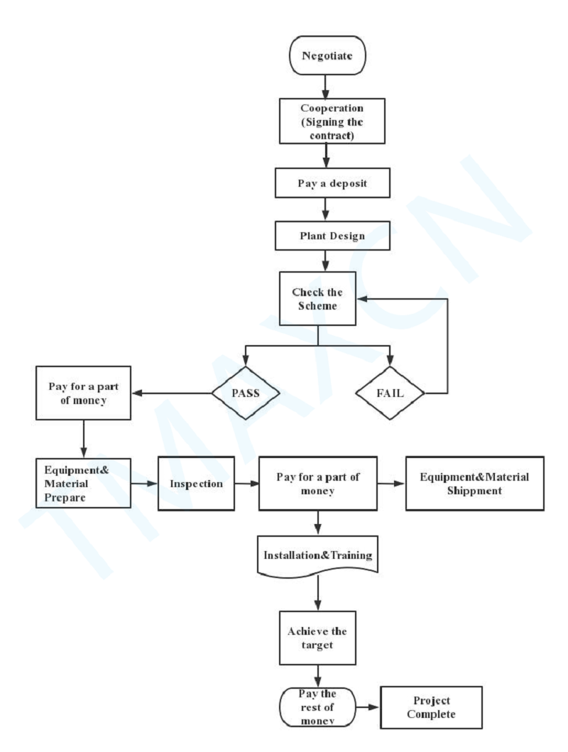
Proceso de implementación del proyecto:

Taller de producción de baterías:


Referencia de diseño











Please read on, stay posted, subscribe, and we welcome you to tell us what you think.
IPv6 network supported

